3·15在行动 | 799元优衣库羽绒服未洗先“散架”?消费者投诉遭遇“无法核实”困局
因违法占用世界文化遗产悬泉置遗址景区未利用土地,敦煌文旅集团被罚44.26万元并被责令退还
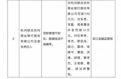
送现金、送金条、高回扣……威高股份深陷“行贿门”,持续增持股价仍跌三成
504万执行标的、155.78万欠税、民事纠纷频发……聊城高唐城建风险集中爆发凸显区县城投资金链与合规治理双重难题
3·15在行动丨“华夏”变“瑞众”,保单“失踪”服务真空!济南市民投保六年如今却退保无门