日前,青岛金融监管局公布的行政处罚信息显示,中国银行和该行旗下的中银三星人寿保险有限公司的2名员工因“收受合同约定外利益”和“给予合同约定外利益”行为双双领罚,保险公司更是因“销售人员薪资不真实”被处以罚款12万元重罚。

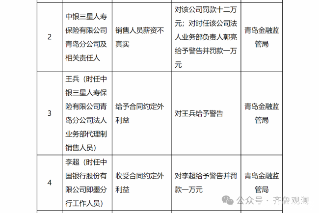
行政处罚文件显示,中银三星人寿保险有限公司青岛分公司法人业务部时任代理制销售人员王某因“给予合同约定外利益”行为,被青岛金融监管局处以警告处罚。

与此同时,中国银行即墨分行工作人员李某则被查获“收受合同约定外利益”的违规行为,被处以警告并罚款1万元处罚。

此外,青岛金融监管局还查获中银三星人寿保险有限公司青岛分公司存在“销售人员薪资不真实”的违法违规行为。该公司被处以罚款12万元处罚,该公司法人业务部时任负责人郭亮被处以警告并罚款1万元处罚。

业内人士指出,保险公司或保险公司工作人员与银行网点及银行工作人员之间的“合同约定外利益”行为,或涉嫌商业贿赂。据媒体报道,某保险公司河北省一家支公司为促进各金融部门积极为其公司代理销售保险产品,该公司相关负责人张某、郑某、郭某研究决定,以给予有关人员现金或物品、组织旅游等激励措施,激励他们多推销代理的保险产品,并由郭某负责实施。该公司共向中国邮政集团公司河北省馆陶县分公司等4家金融机构行贿现金及物品共计22万元。
经查,上述款项经时任某保险公司该支公司经理张某同意后,由乔某从虚列后报销费用里支出。最终,法院判决某保险公司支公司犯对单位行贿罪,对其判处罚金20万元。
据业内人士介绍,保险公司为了推动业务发展,在代理合作协议规定的手续费之外,私下向银行网点或银行工作人员支付现金、实物、旅游奖励等,这就是“给予合同约定外利益”行为。监管部门曾在有关处罚决定中明确账外支付手续费属于商业贿赂行为。
对此,律师认为,若保险公司为谋取不正当利益向银行员工行贿(如支付现金、额外回扣等),可能构成非国家工作人员行贿罪。根据情节严重程度,可能面临3年以下有期徒刑或拘役,并处罚金。若银行员工利用职务便利收受保险公司财物(如额外返点、现金回扣),可能构成非国家工作人员受贿罪。根据受贿金额大小,最高可判5年以上有期徒刑并处没收财产。
(来源:齐鲁观澜)