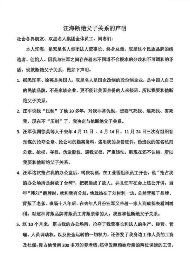
2026年开年,青岛老牌鞋企双星名人的控制权争夺愈演愈烈。据媒体报道,1月3日,84岁的双星名人集团创始人汪海发布断绝父子关系声明,宣布与儿子汪军、儿媳徐英断绝父子及姻亲关系,并列出11条理由,宣布将成立“双星名人品牌接班委员会”,主张“能人接班”和“职业经理人接班”。

汪海在声明中称,汪军与徐英均为美国身份,双星名人是国企改制后的股份制企业,属于中国人的民族品牌,绝不能让“美国身份的人”接班。
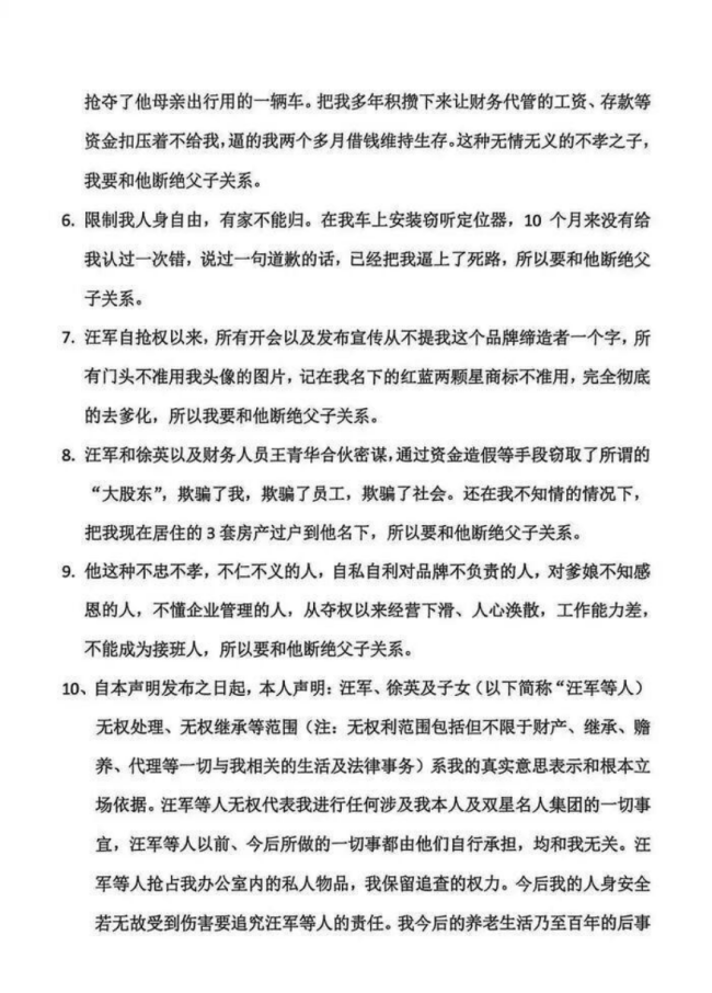
此外,汪海还列举了汪军、徐英夫妇抢夺公章,霸占办公场所,在其车上安装窃听定位器,禁止开会及宣传中提及汪海,下令拆除门头上的汪海头像,甚至停用了登记在汪海名下的“红蓝两颗星”商标等行为。


据悉,父子双方的矛盾浮出水面始于2025年5月,彼时双星名人董事长汪海的一封公开信在网上广泛流传。信中,汪海称汪军、徐英夫妇及孙子汪子栋等相关人员存在拟抢夺双星名人集团公章及威逼交出集团管理权等行为。
双方争夺的焦点在于,汪海虽然在工商登记中担任双星名人法定代表人、董事长兼总经理,但公司实际控制人却早在2022年就变更为汪军、徐英夫妇。
股权结构显示,2022年青岛星迈达工贸有限公司通过增资成为双星名人第一大股东(持股56.96%),该公司由徐英持股80%、汪军持股10%,汪海退居第二大股东(持股21.88%)。股权穿透显示,公司实控人为徐英,总持股比例45.57%。
随后在5月8日,双星名人通过微信公众号“双星名人鞋服”发布名为《双星名人|直面挑战,破局重生,以变革与行动重塑品牌未来》的文章,其中称“双星的企业领导班子正在经历迭代”,“汪军总经理代表新一届领导班子,对品牌的未来进行了重新规划,决心以变革与行动重塑品牌未来”。
但父子之间的控制权争夺并未停止。同年8月,汪海及双星名人将公司多名股东告上法庭。8月12日,汪海及双星名人诉青岛恒德锦成贸易有限公司、青岛星迈达工贸有限公司、汪军、徐英的股东资格确认纠纷案及双星名人诉杨昆、邢艺凤、黄建辉、徐英的公司决议撤销纠纷案开庭,目前尚未有下文。
而随着去年底相继发布的登报声明,双方的控制权争夺更趋公开化。2025年12月2日,徐英以“双星名人董事长”及控股股东青岛星迈达的名义发布《严正声明》,表示:公司于当年5月20日召开董事会,决议免去了汪海的董事长及法定代表人职务,并选举需要接任。
并表示,因汪海被免职后一直控制公司营业执照和公章,拒不配合法定代表人变更登记,并在法院判令汪海退回公章后“私自刻制”了新的公章、法人章和财务专用章。

6天之后,汪海发起反击。12月8日,他在报纸上刊登大篇幅声明,驳斥徐英的说法“完全违背事实”。汪海指出,徐英依据的“5月20日临时董事会”召集程序严重违法,既未由他这位时任董事长主持,也未取得合法授权,因此任命新董事长的决议无效。
他还表示工商登记仍明确其合法主体地位,“原公章一直由我妥善保管,并未遗失。”他不仅指责徐英发布的公章作废公告没有法律效力,还要求对方三天内登报赔礼道歉,并退还被“非法占据”的公司档案、财务凭证以及被扣押的员工私人物品。

(记者/李迪来源:泰山财经)