康德拉季耶夫长波周期理论自1925年问世以来,其关于长期经济波动的客观存在性已成为宏观经济学界的广泛共识。英国历史学家霍布斯鲍姆曾评价:“康德拉季耶夫长波波动(以下简称为康波)即便许多人对这个学说仍然存疑,但它的确能帮助我们预测,不只是在经济学上,还在社会、政治与文化层面可以让我们看到交替的循环。”然而,在理论的实践应用中,尤其是在康波周期的断代问题上,始终存在着方法论上的分歧与挑战。
中国学者刘十三采用了以“长期投资回报率”为核心指标的断代方法。这一方法不仅实现了断代方法的精简与纯粹,更与康德拉季耶夫、罗斯托的研究形成了理论上的一脉相承。根据这一断代方法,当前正处于第六次康波的上升期,其技术基础正是驱动全球经济结构重塑的数字经济。
一、三种断代方法对比
《沉思录》说过:我们看到的一切都是一个视角,不是真相。不同学者采用不同的核心指标和方法论,得出差异明显的康波周期划分,也就不足为怪。这也导致尽管大家都在谈康波,但每个人认识的康波又不一样,就如人们常说的“一百个人有一百个哈姆雷特”。

尽管周期的断代结果差异万千,但是康德拉季耶夫、罗斯托与刘十三的断代结果却展现出惊人的历史一致性,这在一定程度上表明了视角的内在相似性。
1.1康德拉季耶夫断代法:多指标的综合分析
康德拉季耶夫作为康波理论的奠基人,在1925年的《经济生活中的长周期》一文中,运用英国、法国、美国和德国等主要资本主义国家的大量统计数据进行了开创性研究。他采用了包括批发价格水平、利率、工资等在内的36个统计指标,通过系统性的实证分析,识别出了资本主义经济发展中的长波现象。
康德拉季耶夫断代的谷底节点:
•第一次:1789年
•第二次:1849年
•第三次:1896年
这些时间节点的确定,主要基于价格水平等多维度指标的综合分析。康德拉季耶夫认为,价格长期波动不是自己产生的,而是资本主义体系本质运动的结果。他的研究方法虽然全面,但由于指标众多,在实际应用中存在一定的复杂性和模糊性。
值得铭记的是,这位伟大的经济学家为坚持科学真理付出了生命代价。他关于长波周期的实证研究被斯大林政权定性为“反革命破坏活动”,1930年未经公开审讯即被判8年徒刑,1938年被秘密枪决,终年仅46岁,直到1987年才获得平反。
1.2罗斯托断代法:聚焦价格机制与供需失衡
罗斯托作为20世纪70年代后康波研究复兴的代表人物之一,对康波中的价格现象有着最为深刻的认识。罗斯托断代的谷底节点:
•第一次:1790年
•第二次:1848年
•第三次:1896年
•第四次:1933年
•第五次:1972年
罗斯托将康波的驱动力归因于初级品与工业品的相对价格变化。他认为,这种相对价格的长期波动反映了初级品部门生产能力不足与过剩的交替,是形成长波波动的根本原因。罗斯托的价格理论解释了康波中的一个重要现象:价格的剧烈波动主要集中于从衰退到萧条的阶段,而这种价格波动在很短时间内急剧放大,最终对经济造成冲击。他观察到,初级产品部门生产能力的不足和过剩交替周期较长,这是因为在获利能力出现后到投资决策之间存在长时间延迟,在开辟新生产能力上需要长时间酝酿。
1.3刘十三断代法:基于长期投资回报率,抓住市场经济的核心变量
中国学者刘十三自2009年开始研究康波。2014年选择长期投资回报率作为唯一的断代核心指标,将康波的本质锚定于资本追逐利润这一市场经济的根本动力。通过对历史数据的深入分析,绘制出了基于长期投资回报率的康波周期图谱。

刘十三断代方法的谷底节点:
•第三次:1896年
•第四次:1932年
•第五次:1974年
•第六次:2009年
该断代方法的核心创新在于,抓住了市场经济的核心变量:利润动机。相比之下,康德拉季耶夫使用了36个统计指标,虽然全面,但难以把握核心;罗斯托使用初级品与工业品的相对价格,虽然敏锐但仍是表象。而长期投资回报率直指资本主义经济运行的本质—资本追求利润的动力。
长期投资回报率是资本追逐利润这一市场经济本质动力的直接体现,可视为资本的“价格”。当长期投资回报率处于高位时,意味着新技术、新产业创造了大量的利润机会,经济处于上升期;当回报率持续下降并触底时,意味着旧的增长动能枯竭,新的康波周期即将开启。
1.4断代时间的高度一致性:一脉相承的证明
仔细比对三位学者的断代时间,会发现一个非常有意思的现象:在相同的历史时间区段内,三者的断代时间呈现出高度的一致性。这并非偶然,而是对康波内在规律的精准捕捉。

观察康德拉季耶夫与罗斯托共同研究的时间区段:
•第一次谷底:康德拉季耶夫1789年vs罗斯托1790年(相差1年)
•第二次谷底:康德拉季耶夫1849年vs罗斯托1848年(相差1年)
•第三次谷底:康德拉季耶夫1896年vs罗斯托1896年(完全一致)
三个谷底的时间差异最多仅1年,这种高度的一致性绝非偶然,而是说明尽管两位学者使用了不同的指标体系—康德拉季耶夫的36个综合指标与罗斯托的相对价格指标—但他们都准确地捕捉到了康波的本质规律。
同样的,观察刘十三与罗斯托共同研究的时间区段:
•第三次谷底:罗斯托1896年vs刘十三1896年(完全一致)
•第四次谷底:罗斯托1933年vs刘十三1932年(相差1年)
•第五次谷底:罗斯托1972年vs刘十三1974年(相差2年)
这种在近80年时间跨度内(1896年至1974年)断代时间差异均在2年以内的现象,有力地证明了:不同的核心指标体系,只要抓住了康波的本质,就能得出基本一致的断代结果。
二、长期投资回报率法是最接近康德拉季耶夫原旨的断代方法
基于长期投资回报率的断代方法将核心指标从复杂的宏观变量简化为单一的长期投资回报率,这一选择不仅是方法上的纯粹化,更是对经济运行本质的深刻洞察。时间上的高度一致性,可以认为:基于长期投资回报率的断代方法是最接近康德拉季耶夫原旨的断代方法。
这种“原旨”体现在:
1、方法论的纯粹性:康德拉季耶夫使用36个指标是受限于当时的数据条件和分析工具,而该方法通过选择长期投资回报率这一核心指标,实现了方法论的精简和纯粹,直指康波的本质—资本的运动规律。
2、时间判断的准确性:从1896年到1974年近80年的时间跨度内,三者的断代时间误差都在2年以内,这说明该方法与康德拉季耶夫、罗斯托在把握康波转折点上具有同等的精确度。
3、理论逻辑的一致性:康德拉季耶夫关注价格、利率等资本运行的表象,罗斯托关注相对价格这一中间变量,而刘十三直接抓住长期投资回报率这一“资本的价格”,三者在逻辑上是层层递进、一脉相承的关系。
4、可延续性:康德拉季耶夫只研究到1896年,罗斯托研究到1972年,而刘十三的研究延续到2009年及以后,这说明这一理论体系具有强大的生命力和解释力。
选择长期投资回报率作为断代指标,其理论基础在于:长期投资回报率是资本追逐利润这一市场经济本质动力的直接体现,可视为资本的“价格”。也就是说,在康波周期的上升期,技术革命和新产业的涌现带来高额回报,长期投资回报率持续攀升;而在萧条期,旧有技术范式衰竭,投资机会稀缺,回报率则持续下行直至触底。因此,长期投资回报率的拐点,能够有效捕捉经济长波的转折点。
虽然三者在具体指标选择上有所不同,但在理论逻辑上却形成了清晰的传承关系:
1、都聚焦于价格机制:康德拉季耶夫关注批发价格、利率等价格指标;罗斯托聚焦初级品与工业品相对价格;刘十三则通过投资回报率这一“资本的价格”来把握周期。
2、都认识到供需关系的长期失衡:康德拉季耶夫看到了价格的长期波动;罗斯托解释了初级品供需的长期不匹配;刘十三通过资本回报率揭⽰了资本与投资机会的长期错配。
3、都强调技术创新的作用:三者都认识到技术革命是推动康波的根本力量,只是从不同角度来度量这一力量的影响。
4、时间划分上的收敛性:在第三次康波(1896年)的谷底划分上,三者完全一致,这验证了不同方法的收敛性。
三、第六次康波的开启与数字经济
3.1第六次康波的断代与技术范式
基于长期投资回报率的断代方法认为,2009年是第六次康波的谷底,当前(2015年后)处于第六个康波的上升期,这个上升期的技术基础是数字经济。
第六次康波的起止点:

这一断代结论与全球金融危机后的经济结构转型高度吻合,标志着全球经济已孕育了新的增长动能,并由新的技术范式主导。
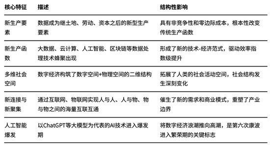
每一次康波的上升都对应着一次重大的技术——经济范式转变。第六次康波的技术基础被明确界定为数字经济,其核心特征正在深刻地重塑全球经济结构,正如有研究指出的:“数字科技带给人类的并不是一个虚拟的数字信息空间,更不是科幻世界。那是新的日常世界、新的思维方式、新的工作方式、新的社会生活;那是新的现实,新的真实。”

3.2“一个社会,两个世界”的结构性分化
第六次康波的上升期并非普惠式的全面繁荣,而是以结构性重塑为核心特征。数字经济并非简单替代传统经济,而是与之并存,形成了“一个社会,两个世界”结构性分化的独特格局:
•旧经济世界:传统产业、旧技术范式面临产能过剩、效率低下、投资回报率持续走低的挑战。
•新经济世界:数字经济、AI、高端制造等领域,凭借数据要素和技术创新,实现了高效率、高回报的增长。

这种结构性分化要求投资者和政策制定者必须深刻理解康波断代的意义,将资源配置的重心转向代表未来生产力的“新经济世界”,以捕获第六次康波上升期的巨大红利。
3.3案例佐证
2020年,新冠疫情导致全球市场剧烈震荡,道琼斯指数出现大幅下跌,市场一片恐慌。许多投资者认为美股存在严重泡沫,将面临长期熊市。然而,基于刘十三康波断代方法,笔者在2020年4月7日发表的《美国经济基本面支持美股持续下跌吗?》一文中明确指出:
美国自2009年后已进入新的第6次康波周期,美股并不存在泡沫。
这一判断的逻辑基础在于:如果我们处于新康波的上升期,那么长期投资回报率正处于回升通道,资产价格的上涨反映的是新技术-经济范式带来的真实价值创造,而非泡沫。由外部公共卫生事件引发的市场下跌带来的只是短期冲击,本质上应被定性为短期流动性冲击,而非长期萧条的开端,不会改变康波上升的长期趋势。

文章还指出,无论美国经济基本面还是美国资本市场的理性程度都不支持美股的持续下跌,并预判市场将迅速企稳并恢复上升趋势。市场在2020年3月23日触底,随后展开强劲反弹。这一预测的准确性,有力地证明了长期投资回报率作为核心指标,能够有效穿透短期噪音,锚定经济的长期趋势。它提⽰我们,在康波上升周期内,外部冲击带来的回调,是结构性调整中的短期“深蹲”,其长期方向仍指向“起跳”,即周期的持续上行。
四、总结与展望
康波周期断代方法的演进,从康德拉季耶夫的宏大叙事,到刘十三的单一指标,为我们理解当前全球经济的结构性变革提供了新的视角与分析工具。
刘十三的断代方法,其核心价值在于将周期判断的锚点置于市场经济的本质:利润驱动。通过选择长期投资回报率这一单一且纯粹的指标,该方法成功地实现了对历史周期的精准回溯,并展现出对当前经济结构性变化的强大解释力。
当前,全球经济正处于第六次康波的上升期,其核心驱动力-数字经济-正在对全球经济结构进行不可逆转的重塑。这种重塑的本质是结构性变革,而非普惠式增长。
对于宏观政策制定者、企业战略家及资本市场参与者而言,关键在于战略部署:
1、周期定位:明确当前处于第六次康波的上升期,这是进行长期价值判断的根本前提。
2、结构识别:深刻理解数字经济的底层逻辑和驱动力,将资源从旧经济范式转向新经济范式,以区分新旧经济世界的边界。
3、资本配置:将资本和资源精准配置到数字经济、人工智能等高增长、高回报的领域,以捕获“新世界”的结构性红利。
第六次康波的繁荣,是技术经济范式更迭的必然结果。只有立足于康波断代的明确坐标,以长期投资回报率为价值判断的圭臬,才能在全球经济的结构性变革中,实现资本的有效增值与战略的持续领先。
部分重要参考文献:
1.篠原三代平《康德拉季耶夫波与世界经济》
2.篠原三代平《康德拉季耶夫长波的复苏》
3.米谢尔∙吕特法拉《回到康德拉季耶夫的理论吗?》
4.罗斯托《世界经济》
(文/刘晓曙,清华理学博士、厦大经济学博士、中国首席经济学家论坛理事,青岛银行首席经济学家 来源:新浪财经·意见领袖)