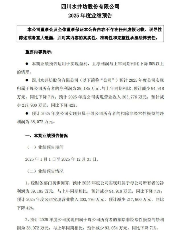
1月19日晚间,“川酒六朵金花”之一的水井坊(600779.SH)披露2025年度业绩预告,公司全年经营数据呈现显著调整态势。公告显示,2025年公司预计实现营业收入30.38亿元,同比下降42%;归母净利润3.92亿元,同比降幅达71%;扣非归母净利润3.81亿元,同样同比下降71%,三大核心财务指标均出现大幅下滑。

作为白酒行业深度调整期的典型样本,水井坊此次业绩变动折射出行业共性压力与企业主动战略选择的双重影响。关于业绩下滑原因,水井坊在业绩报中提到,2025年白酒行业在宏观经济周期、产业调整周期与政策调整的多重作用下,传统商务宴请等核心消费场景恢复缓慢,行业整体库存高企,终端动销承压。
2024年,水井坊全年实现营业收入52.17亿元,同比增长5.32%;归属于上市公司股东的净利润达13.41亿元,同比增长5.69%,营收与利润都创下历史新高。
进入2025年,水井坊自2025年第二季度起连续三个季度出现营收、净利“双降”,为近年来首次,第四季度表现尤为突出,由2025年业绩预报推算,预计2025年第四季度单季实现营收约6.9亿元,同比减少51.71%,归母净利润约0.66亿元,同比减少69.44%。但值得注意的是,2025年前三季度,水井坊在即时零售、电商平台等新渠道实现销售收入约5.62亿元,同比增长71%,营收占比提升至近25%。
记者注意到,2025年以来,水井坊主动调控渠道节奏,采取停货、降低买赠力度、优化渠道管理等举措,进一步稳固价值链与渠道健康。例如,2025年第三季度对核心单品臻酿八号500ml实施全渠道停货,并优化520ml电商渠道管理,推动社会库存处于合理水平。公司还将渠道库存纳入管理层核心KPI,从机制上维护渠道利润和终端动销健康。
面对行业下行压力,水井坊选择以“主动调整”应对短期挑战,将渠道健康度置于规模增长之上。公司在公告中明确表示,公司围绕“平衡基础、深化调整、夯实发展”三大方向推进经营管理,通过适度控制发货节奏、优化库存结构、确保渠道资金安全等举措,避免短期激进增长带来的风险积累。
从行业竞争格局来看,水井坊的规模体量仍处于第二梯队。在次高端白酒赛道的竞争压力持续加大。此次主动调整,被业内解读为次高端白酒企业在存量竞争时代的必然选择。
在主动收缩规模的同时,水井坊并未削减对长期发展的战略投入,而是聚焦品牌建设、产品创新与渠道升级,为行业周期切换储备动能。公司在业绩预告中强调,未来公司保持对品牌建设、终端拓展、产品创新与组织能力的持续投入,优化费用使用效率以及改善各项生产力措施,体现公司坚持长期发展的战略导向,为行业周期调整结束后的竞争力提升创造条件。
产品创新上,水井坊持续优化产品梯度,2025年9月推出新品“水井坊·井18”,并实施“年度总量+合作伙伴数量”双限策略,构建产品稀缺性;同时顺应年轻化、个性化趋势,布局低度酒款,拓展细分消费赛道。在渠道端,公司加快新渠道布局,2025年前三季度即时零售、电商等新渠道实现销售收入约5.62亿元,同比增长71%,营收占比提升至近25%,形成传统渠道与新渠道协同发展的格局,有效拓宽市场覆盖边界。
对于未来展望,行业分析师普遍认为,白酒行业深度调整仍将持续,但具备深厚品牌价值、稳健渠道根基与持续创新能力的企业将率先受益于周期切换。水井坊在业绩预告中明确,总体来看,本年度业绩变化主要为行业周期与公司主动调整叠加的结果,公司认为现阶段结构优化与渠道维护符合行业回归价值逻辑,并为未来稳健发展奠定更坚实基础。
(记者/秦文 来源:海报新闻)