
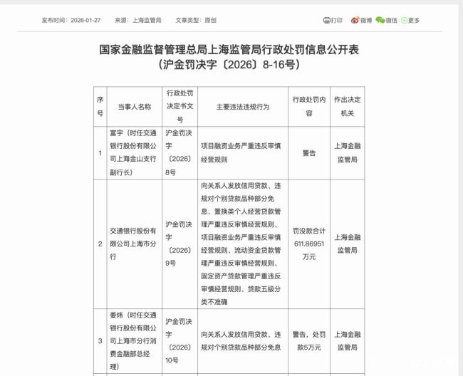
近日,国家金融监督管理总局上海监管局公布行政处罚信息公开表(沪金罚决字〔2026〕8—16号)。公告显示,交通银行股份有限公司上海市分行及其多家分支机构、相关责任人员因多项信贷业务违规行为被依法处罚,罚没金额合计611.86951万元,8名相关责任人受到警告及罚款处理。
行政处罚信息显示,交通银行股份有限公司上海市分行在经营过程中存在向关系人发放信用贷款、违规对个别贷款品种部分免息、置换类个人经营贷款管理严重违反审慎经营规则,以及项目融资、流动资金贷款、固定资产贷款管理不规范、贷款五级分类不准确等多项违规问题。上海金融监管局依法对该行作出罚没款合计611.86951万元的行政处罚。
同时,多名时任分行及支行管理人员因对相关违规行为负有责任被追责。其中,时任交通银行上海金山支行副行长富宇、上海嘉定支行副行长张剑忠、上海奉贤支行副行长刘燕、上海新区支行副行长曹沛等人,因项目融资或流动资金贷款管理严重违反审慎经营规则,分别被给予警告处理。曹沛另因贷款五级分类不准确,被处以警告并罚款5万元。
此外,时任上海市分行消费金融部总经理姜炜因向关系人发放信用贷款、违规免息,被给予警告并处罚款5万元;时任上海长宁支行副行长朱牧因固定资产贷款管理违规,被警告并处罚款5万元;时任上海自贸试验区分行行长助理丁逸、时任普惠金融部副总经理王健亦因贷款分类及置换类经营贷款管理问题受到警告处分。

(来源:金融圈不是圈)