近日,南山铝业(600219.SH)发布《关于持股5%以上股东权益变动触及1%刻度的提示性公告》,披露公司控股股东南山集团有限公司(下称“南山集团”)的一致行动人山东怡力电业有限公司(下称“怡力电业”),于3月16日至3月17日通过大宗交易方式合计减持公司股份11038.59万股,占公司总股本的0.96%,本次权益变动触及A股权益变动1%的信披披露刻度。
公告显示,本次减持完成后,怡力电业的直接持股比例由22.48%降至21.51%,其与南山集团的合计持股比例由42.78%降至41.81%。

南山铝业同时明确,本次权益变动符合《中华人民共和国证券法》《上市公司股东减持股份管理暂行办法(2025年修订)》等相关法律法规,不会导致公司控股股东、实际控制人发生变化,亦不触及要约收购,不涉及披露权益变动报告书。
交易所公开数据显示,本次减持全部通过大宗交易集中完成,两日合计减持规模超1.1亿股。本次减持的卖方席位均为中信证券大连分公司,买方席位均为东吴证券上海浦东新区世纪大道营业部,交易对手固定。其中,3月16日每股成交均价6.65元,3月17日每股成交均价6.44元,以此测算,怡力电业本次减持合计套现超7.2亿元。

值得关注的是,本次减持的时间节点,也引发了诸多投资者的热议。
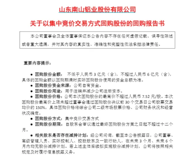
据南山铝业2026年1月14日发布的《关于以集中竞价交易方式回购股份的回购报告书》,公司明确“经公司问询,截至本公告披露日,公司控股股东及一致行动人在未来3个月、未来6个月内均无股份减持计划”。而本次减持距该公告发布仅两个多月,相关时间差成为投资者讨论的焦点。

行情数据显示,3月16日至17日减持发生的两个交易日内,南山铝业股价累计下跌7.75%,其中3月16日单日下跌2.99%,3月17日单日下跌4.76%,报收6.81元/股。

与股东大额减持形成鲜明反差的是,南山铝业同期正在推进股份回购计划。前述1月14日披露的回购报告书显示,公司拟以自有资金回购公司股份,用于注销并减少公司注册资本,回购资金总额不低于3亿元且不超过6亿元,回购股份价格不超过7.52元/股。
3月18日,南山铝业在互动平台回复投资者提问时表示,截至2026年2月28日,公司通过集中竞价交易方式已累计回购公司股份925.97万股,约占公司总股本的0.08%,回购成交的最高价为7.41元/股,最低价为6.59元/股,支付的资金总额为6548.69万元。
一边是上市公司拿出自有资金回购股份、传递发展信心,一边是控股股东一致行动人大额减持套现,双向动作的反差也引发市场的持续关注。
基本面方面,作为国内铝业龙头企业,南山铝业在高端铝加工领域具备稳定的产能和盈利能力。据公司2025年三季度报告,2025年前三季度公司实现营业收入263.25亿元,归属于上市公司股东的净利润37.72亿元,盈利规模保持行业前列。

截至3月19日收盘,南山铝业报收6.11元/股,较前一交易日下跌6.86%,3月18日至19日两个交易日累计跌幅超10%。
(记者/于婉凝 来源:经济导报)