近日,山东省齐鲁细胞治疗工程技术有限公司(以下简称“齐鲁细胞”)研发团队在国际权威期刊《World Journal of Stem Cells》在线刊发重要研究,揭开了CD146+间充质干细胞(MSCs)治疗急性呼吸窘迫综合征(ARDS)的关键机制!张亚丽担任第一作者,马贺然博士、谭毅博士为共同通讯作者。

团队创新采用磁珠分选技术,从脐带来源MSCs中精准分离出CD146+MSCs与CD146-MSCs亚群,通过体外实验观察促血管生成因子分泌、免疫调节作用,并在ARDS小鼠模型中验证治疗效果(尾静脉注射给药)。
核心结果亮眼
①促血管生成作用显著:CD146+MSCs可提升肝细胞生长因子、前列腺素E2、血管内皮生长因子、血管生成素-1的分泌水平,有助于增强血管生成相关活性;
②免疫调节作用良好:能够抑制TH1/TH17型细胞的分化增殖,同时促进调节性T细胞(Treg)扩增,有助于在肺部形成有利于抗炎与修复的微环境;

③动物实验显示积极效果:与CD146-MSCs相比,经CD146+MSCs治疗的ARDS小鼠临床评分改善更为显著,肺组织修复效果也更佳。


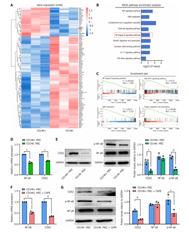
机制突破
CD146+MSCs通过激活核因子κB(NF-κB)通路,上调环氧化酶2(COX2)表达,强化旁分泌效应,直击ARDS“肺泡毛细血管屏障破坏”核心病理,助力受损上皮细胞修复!

临床价值
该研究不仅证实CD146+MSCs是ARDS治疗的“潜力靶点”,更为后续开发标准化、“现货型”精准细胞制剂奠定基础,有望改写ARDS治疗格局,为呼吸急危重症患者带来新希望!
论文信息
Zhang YL, Wen DK, Wang SN, Tan Y, Ma HR. Me-lanoma cell adhesion molecule-positive mesenchymal stromal cells alleviate acute respiratory distress sy-ndrome via nuclear factor kappa-B-mediated paracrine regulation. World J Stem Cells 2025; 17(10): 109284 [DOI: 10.4252/wjsc.v17.i10.109284]