近日,国家金融监督管理总局披露的行政处罚信息显示,中国光大银行股份有限公司(以下简称“光大银行”)因存在信息科技外包管理不足、监管数据错报等多项违法违规事项,被依法处以430万元罚款,这一处罚再次凸显了该行在合规管理领域存在的突出问题。

截图自国家金融监督管理总局官网
此次处罚直指银行业监管的两大核心关切领域。其中,“监管数据错报”问题被监管部门重点追责。监管数据作为金融监管决策的重要依据,其真实性、准确性直接关系到宏观金融风险研判与微观监管措施落地。业内分析指出,光大银行的此类问题可能导致监管部门对其风险状况产生误判,影响金融稳定大局。
而“信息科技外包管理存在不足”的违规情形,则契合了当前金融监管对科技风险防控的强化趋势。随着银行业数字化转型加速,信息科技外包服务广泛应用,但也潜藏着数据泄露、系统失控等风险。近期金融监管总局集中披露的罚单中,已有多家银行因信息科技外包管理缺陷受罚,凸显该领域已成为监管检查的重点方向。光大银行作为全国性股份制商业银行,其科技外包管理漏洞可能引发连锁风险,这也是监管部门依法处罚的重要考量。
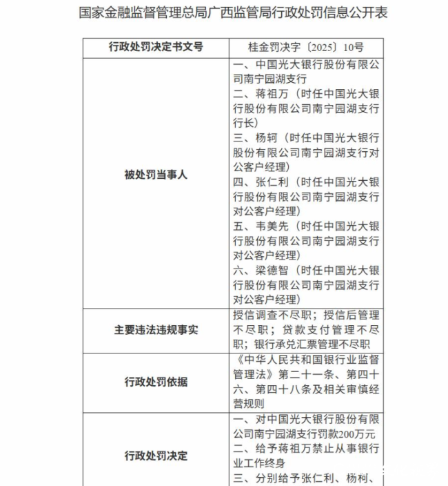
值得关注的是,此次430万元罚单仅是光大银行年内合规问题的冰山一角。今年1月,该行总行就因账户管理、反洗钱等11项违规行为,被中国人民银行罚没合计1878.83万元,12名高管及部门负责人被连带处罚。此后,扬州、上海、深圳等多地分行相继因虚增存款、员工行为管理失序、授信违规等问题领罚,其中深圳分行一单罚款达640万元,两名责任人被终身禁止从事银行业工作。7月,南宁分行及下属支行因多项授信与票据业务违规被罚250万元,两名责任人同样被终身禁业。

截图自中国人民银行官网


截图自国家金融监督管理总局广西监管局官网
高频处罚背后,是光大银行业绩增长与合规管理的失衡现状。2025年半年报显示,该行营收同比下降5.57%,业绩增长乏力。
(记者/刘小彤,来源:海报新闻)