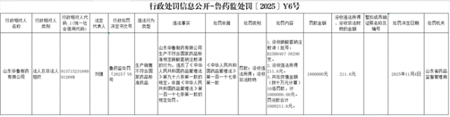
据山东省药品监督管理局官网12月8日发布的行政处罚信息公开——鲁药监处罚【2025】Y6号:山东华鲁制药有限公司生产不符合国家药品标准规定碳酸氢钠注射液的行为,违反了《中华人民共和国药品管理法》第九十八条第一款的规定。依据《中华人民共和国药品管理法》第一百一十七条第一款的规定处罚:1、没收碳酸氢钠注射液(批号:B25B040)38290支;2、没收违法所得211.6元;3、并处货值金额(按十万元计算)10倍罚款,计1000000.00元。罚没款合计1000211.6元。

据12月4日,国家药品监督管理局官网发布的《国家药监局关于35批次不符合规定药品的通告(2025年第43号)》:据安徽省食品药品检验研究院从山东华鲁制药有限公司抽取的碳酸氢钠注射液(批号:B25B040、规格:10ml:0.5g)进行检验,【检查】(pH值)项目不符合规定。

这并非山东华鲁制药有限公司生产的碳酸氢钠注射液首次抽检质量不合格。据国家药品监督管理局官网2017年12月1日发布的《总局关于39批次药品不合格的通告》:山东华鲁制药有限公司生产的批号为D17021802、D17012504、D17021601、D16102201、D17012402的羟乙基淀粉130/0.4氯化钠注射液质量抽检也不合格,当时不合格的项目为装量,样品来源分别为山东华鲁制药有限公司、资兴市第一人民医院、大同市第五人民医院、海南强泰药业有限公司、忻州市人民医院。
(来源:尚人锋语)