青啤生物科技项目开工,为青岛“10+1”产业增添新动能
在青岛大企业聚焦“10+1”创新型产业体系精准布局的浪潮中,青岛啤酒立足自身产业优势,推动产业向新,迈出坚实一步。11月21日,青岛啤酒生物科技有限公司生产基地项目在青岛啤酒智慧产业园正式开工。
11月27日 16:52
双星入选中国质量协会2025年质量标杆典型经验名单
近日,中国质量协会发布了2025年质量标杆典型经验名单,双星集团以“实施轮胎全流程数智化质量管控的经验”,成功入选“质量管理数字化方向”典型经验,成为轮胎行业唯一入选企业,彰显了双星在质量管理领域的突出示范价值。
11月27日 16:49
“山高力量”闪耀西非,山东高速集团参与建设的世界级铁矿西芒杜项目正式投产
近日,几内亚西芒杜项目正式投产。该项目是全球品质最优、规模最大的矿山项目之一,涵盖矿山、铁路、港口等系统性工程。山东高速集团作为参建单位之一,深度参与矿山配套工程和矿区至港口的运输铁路建设,为西芒杜项目如期投产贡献了“山高力量”。
11月27日 15:34
海纳云与新时达达成战略合作,共筑电梯安全智能防护新生态
11月25日,海纳云与工业自动化领域领军企业新时达正式达成战略合作。根据合作协议,海纳云与新时达双方将围绕“标准共建、技术共研、平台互通、生态协同”四大维度展开深度合作,共同推进电梯预测性维护与全生命周期管理的智能化升级。
11月27日 15:30
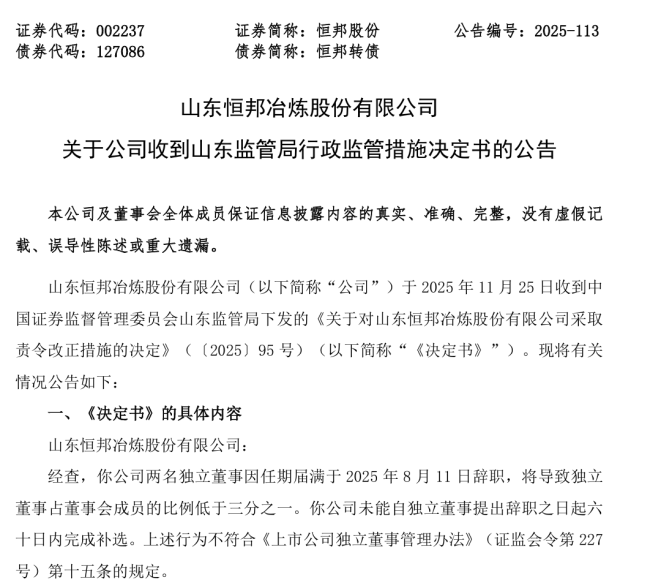
独立董事补选超时、安全事故整改信息纰漏不及时……恒邦股份今年内多次受到监管关注
小雪见福 以瓷为礼丨2026央视丙午马年春节联欢晚会生肖福礼华光国瓷2025年11月22日19:12山东标题已修改华光国瓷
11月27日 14:01
从“制造”迈向“智造”——歌尔再获智能制造能力成熟度四级认证
近日,中国电子技术标准化研究院(以下简称 “中国电标院”)公示新一批智能制造能力成熟度(CMMM)认证企业名单,歌尔股份有限公司的智能穿戴、智能家居等多条前沿消费电子整机产线顺利通过CMMM L4级(优化级)认证。
11月25日 16:38
子公司广州益海被判构成合同诈骗罪——金龙鱼回应:不认可一审判决,已当庭提起上诉
11月21日下午,国内粮油巨头益海嘉里金龙鱼食品集团股份有限公司(下称“金龙鱼”,300999.SZ)召开投资者说明会,对下属子公司益海(广州)粮油工业有限公司(下称“广州益海”)一审被法院认定构成合同诈骗罪从犯一案进行详细说明。
11月24日 17:21
产能扩容难改盈利下滑!隆华新材33万吨项目投产,前三季度净利降26.6%
历时10个月左右,隆华新材(301149.SZ)预计总投资1.5亿元的年产33万吨聚醚多元醇扩建项目(下称“年产33万吨聚醚项目”)建成投产。项目投产后,公司聚醚系列产品总产能将达到129万吨/年,将进一步巩固公司在国内聚醚领域的市场地位。
11月22日 14:33
业务总规模突破3000亿!通汇供应链科技平台发展获业内广泛关注与认可
在人民银行的政策指导下,山东高速通汇集团于2021年10月获得上海票据交易所供应链票据平台直连接入资格,成为当时全国唯一地方国资产业背景、山东省首个获此资格的机构。
11月22日 14:24












