更多数据:中指数据CREIS物业版(点击试用)
3.坚持精细化管理,高品质服务赢得客户满意
精细化管理要求物业服务企业一方面把服务的每个环节拆解到最小单位,落实到每一个服务步骤上,做到细致入微、精益求精;另一方面,针对每个服务细节,制定出相关的执行标准,形成培训、考核、验收制度,旨在实现服务的规范化、标准化、专业化和人性化。
提供精细化服务,注重细节,全面提升服务水平,助力客户满意度提高。2021-2025年,全国物业服务客户满意度得分整体呈现波动下行态势,2025年全国物业服务满意度降至72.9分。其中,标杆企业的客户满意度虽然显著高于全国整体水平,但是今年得分首次出现下滑(同比降0.2分)。

图:2021-2025年物业服务满意度得分
数据来源:2025中国物业服务满意度研究报告
更多数据:中指数据CREIS物业版(点击试用)
从分项指标来看,车辆管理和装修管理的满意度得分最低,显示出物业服务企业在基础服务品质提升方面仍存在较大空间。

图:物业服务细项指标满意度情况
数据来源:2025中国物业服务满意度研究报告
更多数据:中指数据CREIS物业版(点击试用)
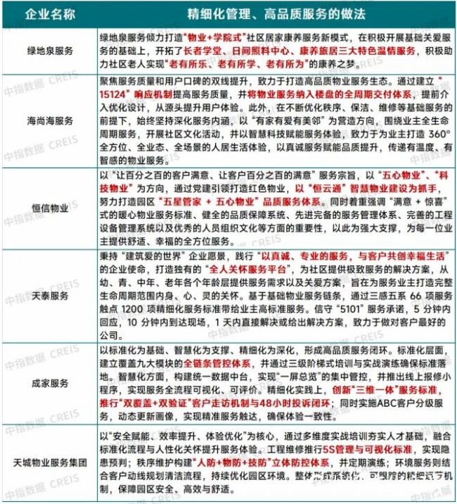
山东省内越来越多的物业企业将眼光聚焦于服务水平,从精细化管理入手,结合自身优势不断创新手段提升服务品质,打造企业专属的高品质服务标签。

表:部分山东物业企业高品质服务做法