2月6日,国家金融监督管理总局浙江监管局官网公示的行政处罚决定书显示,中信银行股份有限公司杭州分行因违法违规被“双罚”。其中,中信银行股份有限公司杭州分行因贷款管理不审慎、票据业务管理不到位等被罚款625万元,邵炳斌、袁佳、翁方强、战天植、徐光、盛江海、沈泓、杨洋、徐洪冰、朱烨敏、葛浩、张佩卿、章舒妍、李葳被警告。

记者注意到,中信银行年内已有多家分支机构被罚。
1月12日,中信银行平顶山分行因“贷前调查不尽职、贷后管理不到位”,被平顶山金融监管分局罚款50万元。郭臣飞(时任新华区支行公司业务部经理)被警告。
1月6日,中信银行沧州分行因“保险代理销售环节录音录像管理不到位”,被沧州金融监管局罚款20万元。熊立忠(时任中信银行沧州分行副行长)被警告。
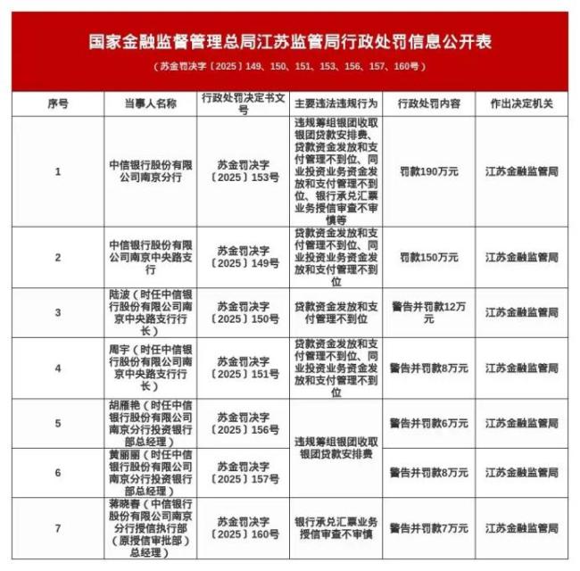
1月5日,国家金融监督管理总局江苏监管局发布罚单,剑指中信银行股份有限公司南京分行、南京中央路支行及其相关责任人。罚单显示,中信银行股份有限公司南京分行的主要违法违规事实包括:违规筹组银团收取银团贷款安排费、贷款资金发放和支付管理不到位、同业投资业务资金发放和支付管理不到位、银行承兑汇票业务授信审查不审慎等。针对以上问题,该分行被罚款190万元。时任中信银行南京分行投资银行部总经理的胡雁艳、黄丽丽,分别被警告并罚款6万元、8万元。时任中信银行南京分行授信执行部(原授信审批部)总经理的蒋晓春,被警告并罚款7万元。
中信银行股份有限公司南京中央路支行因贷款资金发放和支付管理不到位、同业投资业务资金发放和支付管理不到位被罚款150万元。时任中信银行股份有限公司南京中央路支行行长的陆波和周宇,分别被警告并罚款12万元和8万元。

在刚刚过去的2025年,中信银行更是合计被罚5914.68万元,其中不乏大额罚单。
2025年5月30日,中信银行股份有限公司杭州分行收到国家金融监督管理总局浙江监管局行政处罚决定书(浙金罚决字〔2025〕19号),对杭州分行贷款三查不到位、票据业务管理不到位等问题,罚款人民币625万元;2025年12月18日,中信银行成都分行及4家分支机构及相关责任人员因“对相关信贷业务、贸易融资业务、票据业务、投资业务、收费管理不审慎等”,被四川金融监管局处罚。其中,中信银行成都分行被罚款230万元;中信银行成都东湖支行、宜宾分行、达州分行及泸州分行等4家分支机构被罚款合计250万元。邵海东、王轶俊、罗劲松、孙锐、李强等5人被警告并罚款合计35万元。合计被罚515万元。
(来源:风口财经)





























































